关于征求宁波市城市绿色货运配送示范企业认定考核管理办法(征求意见稿)宁波市城市绿色配送末端共同配送站建设提升标准(征求意见稿)意见的通知
为加快推动宁波市城市货运配送体系绿色化、智能化发展,根据城市绿色货运配送示范工程相关工作要求,结合我市实际,现将《宁波市城市绿色货运配送示范企业认定考核管理办法(征求意见稿)》《宁波市城市绿色配送末端...
城市配送行业研究是指对行业本身进行深入分析和调查的过程。它旨在了解和评估城市配送行业的发展趋势、市场规模、竞争态势、关键成功因素、供应链结构等方面的情况。 城市配送行业研究可以帮助投资者、企业决策者和政策制定者更好地理解行业的现状和未来发展趋势,从而做出明智的投资、经营和政策选择。 城市配送行业研究通常包括收集和分析大量数据、进行市场调研、进行竞争分析、跟踪监测行业动态等工作。相关报告
为加快推动宁波市城市货运配送体系绿色化、智能化发展,根据城市绿色货运配送示范工程相关工作要求,结合我市实际,现将《宁波市城市绿色货运配送示范企业认定考核管理办法(征求意见稿)》《宁波市城市绿色配送末端...
关于印发《连云港市城市绿色货运配送示范工程建设项目奖补方案》的通知.PDF...
为深入贯彻落实党中央、国务院关于碳达峰、碳中和的决策部署,切实缓解城市交通拥堵,有效促进实体经济降本增效,更好地服务经济社会发展和广大人民群众生活需要。我市成功入围全国第三批城市绿色货运配送示范工程创...
加强末端配送网点建设,是推进城市共同配送体系建设的重要内容,是解决城市物流配送“最后一百米”的有效举措。为进一步完善城市社会服务功能,方便人民群众日常生活,促进电子商务与物流快递协同发展,按照国家邮政...
一、起草背景 加强末端配送网点建设,是推进城市共同配送体系建设的重要内容,是解决城市物流配送“最后一百米”的有效举措。为进一步完善城市社会服务功能,方便人民群众日常生活,促进电子商务与物流快递协同发...
7月20-21日,广西柳州市商务委副主任贾建功一行来我市专题考察城市共同配送试点工作,市商务局分管领导、试点承办企业相关负责人和商贸发展处有关人员陪同考察。考察组通过座谈会和实地走访的形式,全面了解了...
根据国家邮政局《智能快件箱投递服务管理规定》、《山东省人民政府关于加快电子商务发展的意见》(鲁政发〔2016〕13 号)、省邮政管理局、教育厅、公安厅、商务厅四部门《关于推进快递服务进校园的通知》(鲁...
威商务财字〔2017〕8号 关于印发《威海市推进城市共同配送末端网点(智能快件箱)建设专项资金使用管理办法》的通知 各区市、国家级开发区商务主管部门、财政局: 为加快推进城市共同...
一、起草背景 为加快推进城市共同配送末端网点(智能快件箱)建设,完善社区便民服务设施,强化专项资金管理,提高财政资金使用效益,根据国家邮政局《智能快件箱投递服务管理规定》、《山东省人民政府关于加快电子...
7月31日,市政府崔景英副市长及市商务局负责同志,深入到通辽市邮政速递分拣中心(EMS)、通辽市第一运输有限公司、通辽军利商贸有限公司、通辽市三元冷鲜食品配送有限公司及通辽成大冷藏运输公司等城市物流配...
附件:...
根据《台州市城市绿色货运配送奖补资金管理办法》(台交〔2023〕12号)、《台州市城市绿色货运配送新能源车辆运营奖补管理办法》(台交〔2021〕111号)文件要求,经台州市城市绿色货运配送领导小组办公...
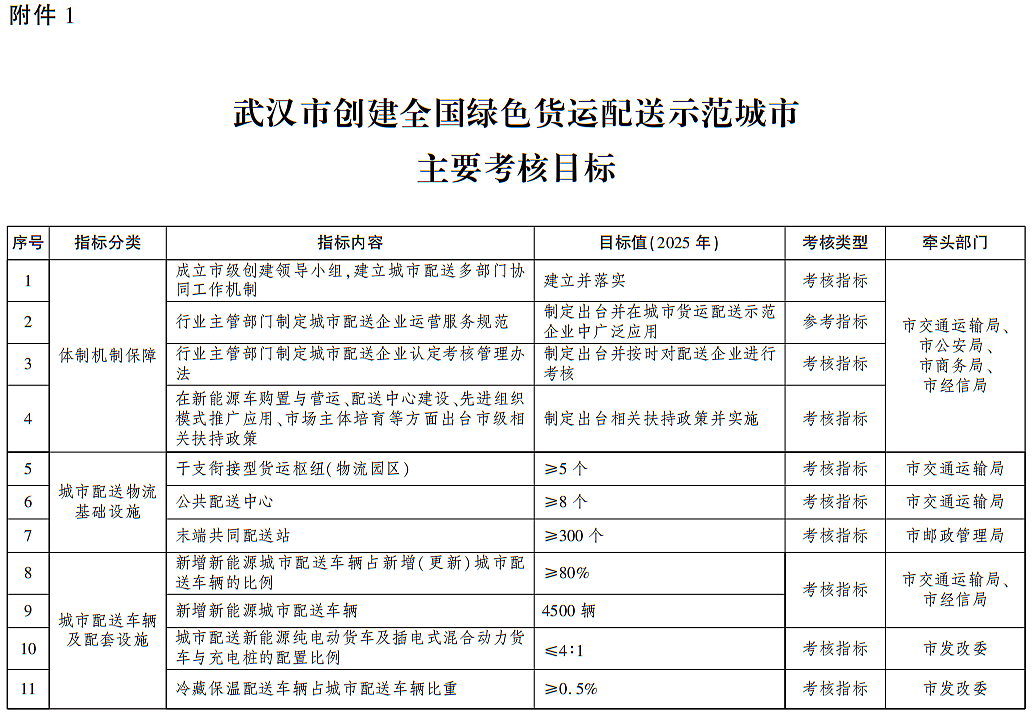
各区人民政府,市人民政府各部门:《武汉市创建全国绿色货运配送示范城市实施方案》已经市人民政府同意,现印发给你们,请认真组织实施。武汉市人民政府办公厅2023年7月25日武汉市创建全国绿色货运配送示范城...
A:透析机技术的进步对于行业发展具有重要的意义,主要体现在以下几
A:滚珠丝杠产业在实现可持续发展方面面临的挑战和难题主要包括以下
A:薄膜开关产业是一个技术密集型行业,涉及材料科学、电子工程、机
A:聚丙烯产业国际合作和交流的重要性体现在推动技术进步、拓展市场
A:花胶产业,即食用海参产业,是指以海参为原料进行加工和销售的产